深视智能联合创始人、总经理金少峰曾表示
作者:6686  日期:2026-02-04  浏览:  来源:6686平台

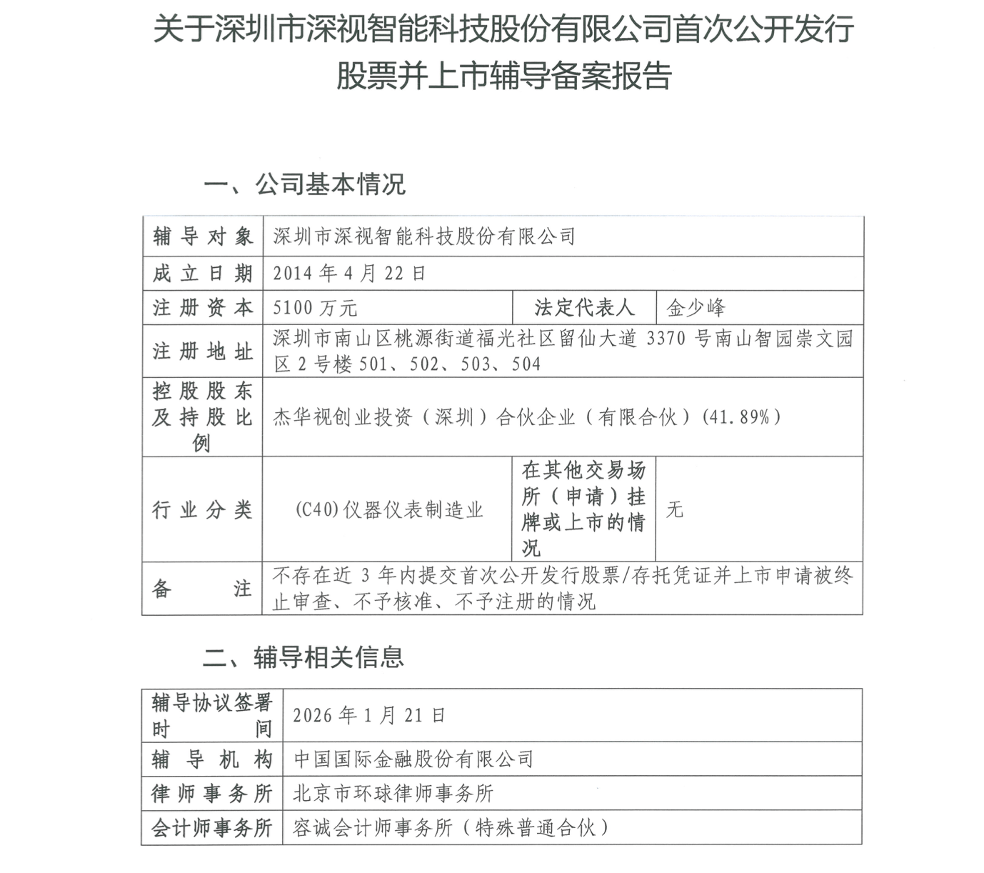
  1月29日,国产工业传感器与科研成像设备提供商深圳市深视智能科技股份有限公司(下称:深视智能),在深圳证监局进行上市辅导备案,辅导机构为中金公司。

  深视智能成立于2014年4月,位于深圳市南山区南山智园崇文园区。该园区自2019年投入使用后,仅仅4年,入驻企业就包括上市公司6家,规上企业26家,国高企业40家,国家级专精特新“小巨人”9家,专精特新中小企业29家以及南山总部企业6家。深视智能,也是上述一串数字的支撑之一:公司已获得国家高新技术企业(2019年)、国家级专精特新“小巨人”企业(2023年) 及重点“小巨人”企业(2025年)。

  作为工业视觉的核心通用零部件,工业相机在工业检测、量测、引导、识别等多个方面发挥了重要作用。其中,3D工业相机凭借多维准确信息等优势在多个工业场景得到广泛应用,增速非常可期。

  此前很长一段时间,传感器市场的国产化率目前还很低——整体市场仍被国外的基恩士、欧姆龙、康耐视等传感器巨头公司所占据,这些公司掌握了较高的溢价权,导致国内大量设备厂商的利润被瓜分,工业传感器的国产自主化发展十分迫切。

  在这一大背景下,带着“成为世界一流的工业传感器企业”的目标,高度重视自主研发创新的深视智能,组建了涵盖光学、机械、电子、软件等多学科的技术团队,配备先进科研实验室,确保技术持续领先。截至目前,公司员工500余人,其中研发与技术占比近50%,已形成从核心器件到系统产品的全链路自研能力。

  成立之初,深视智能以工业传感器为切入点,相继推出了线激光三维轮廓测量仪、激光位移传感器、光谱共焦位移传感器、对射型边缘测量传感器;2022年,深视智能入局科研、国防市场,推出了高速相机、纠偏传感器、颜色传感器及sCMOS相机等高端产品线,已广泛应用于消费电子、锂电、半导体、光伏、航天航空、弱光探测等领域。

  作为国内少数具备全自主知识产权的传感器企业,深视智能实现了核心零部件的自研自产,能够灵活响应各行业个性化需求,提供高度定制化服务。不仅如此,作为国内众多龙头制造企业的优选合作伙伴,深视智能正稳步助推国产高端传感与科研成像技术的自主可控进程。

  深视智能联合创始人、总经理金少峰曾表示,“国内玩家的涌入不仅能稀释国外厂商的溢价权,加速传感器价格下跌,降低设备厂商成本,同时价格的下沉也将撬动更大市场,让传感器应用到食品、木材等对成本敏感的行业,从而推动整体行业的良性发展。例如,某款传感器原本售价15万-20万,正是由于我们的加入,其价格逐步降到了4万-5万左右。”

  凭借于此,早在2021年,深视智能的业绩就以实现了超过100%的增长,收获了OPPO、vivo、华为、富士康、宁德时代、比亚迪等知名企业的青睐。

  在细分赛道表现不俗,自然广受投资机构追捧,其中,高瓴连投4轮,经纬连投3轮,也从侧面证明了深视智能的成色。

  天眼查App信息显示,金少峰直接持有深视智能6.6286%股份;杰华视创业投资(深圳)合伙企业(有限合伙)持股41.893%,系控股股东;深圳市华视共赢创业投资合伙企业(有限合伙)持股8.777%。

  此外,高瓴合计持有深视智能10.0985%股份,系第一大外部机构股东;经纬紧随其后,合计持股8.6644%;国投招商持股5.5556%;长江创新投资持股4.3079%;芯创资本持股4.2821%。返回搜狐,查看更多

上一篇:构建起面向Micro                    下一篇:原汁原味的上世纪80年代至90年代工业风貌